Terms and conditions

Below you can find the NORDUnet master service agreement with general terms and condition for all NORDUnet services, plus addenda covering service levels, privacy, and support. A PDF os attached to each item with the full text of the terms and conditions. 

Attachment: PDF icon NORDUnet Master Service Agreement.pdf

NORDUnet’s Master Service Agreement outlines all general terms and conditions including fault reporting, service levels and availability commitments.

Scope

NORDUnet Network Services as listed below:

  • IP Transit
  • IP Peering
  • Lambda and OTN

NORDUnet operated Services as listed below:

  • Adobe Connect
  • Zoom
  • Kaltura
  • Panopto
  • MediaSite

Service Availability
NORDUnet will endeavour to meet the Service availability at the following levels:
Single Route or non-redundant Services 99.50%
Protected Route or redundant Services 99.99%

Definition and Measurement:
Service Availability is a measure of the relative amount of time during which a Service is available for Customer use during a calendar month. „Service Unavailability“ for a Service is defined as the periods for which a Service is experienced as unusable, and is measured from the time:

  • An alarm is received in the NORDUnet monitoring system or
  • that the Customer reports unavailability of the Service to the NORDUnet NOC and NORDUnet opens a trouble ticket, until the time
  • that NORDUnet advises the Customer that the Service is restored and operating in accordance with agreed specifications.
    Any periods of time which a trouble ticket is kept open following notification by the NORDUnet NOC that Service has been restored, is not included in measuring the duration of a period of Service Unavailability.

Service interruptions not counted as Service Unavailability:

  • Planned work announced to the Customer at least five calendar days in advance.
  • Any interruptions of a redundant link or service that are not affecting the service.
  • Planned or unplanned interruptions caused by customer.
  • Interruptions caused by incidents in Customer’s own network, equipment or services that the specific service depends on.
  • Interruptions caused by another NORDUnet service that the specific service depends on.
  • Force majeure or similar in accordance with the Agreement. 

   Planned Maintenance:

  • Planned maintenance will be announced no later than that five calendar days in advance.
  • Emergency maintenance may be announced on a shorter notice.

Service Status and availability reports
Service Status Overview – http://stats.nordu.net/service_status/overview.html 
Service Status Summary – http://stats.nordu.net/service_status/summary.html 
Service and availability Reports – http://stats.nordu.net/reports/index.html

Scope

NORDUnet, operated Services as listed below:

  • Adobe Connect
  • Zoom
  • Panopto
  • Kaltura

Service Provider

NORDUnet A/S
Kastruplundgade 22,1
DK-2770 Kastrup

Denmark

Contact Information

Name

Title

Email

Telephone

NOC

Operations

noc@nordu.net

+46 8 20 78 60

Jonny Lundin

Operations Manager

jlundin@sunet.se

+46 76 007 0240

Jørgen Qvist

Chief Operating and Service Development Officer

qvist@nordu.net

+45 31 62 14 00

Valter Nordh 

Chief Executive Officer

ceo@nordu.net

+45 31 19 14 00

Gathering and Use of Personal Data

Gathered information is used to enable the use of the Service environment and user authorization. Log file information is used to monitor server and network capacity as well as to solve technical and abuse issues.

Following information is retrieved from user’s home organisation at login: name, email address, home organisation, and role at home organization (affiliation). Additionally, users may provide more detailed information for the service via their own profile space.

Personal data is retained in the system until user is de-provisioned by home organisation.

Data protection and Security

The required network traffic of the service is SSL-protected. The internal system register is protected by personal user accounts and authorization of the administrators.

Transfer of Personal Data

Personal information is not transferred to third parties.

Checking Validity and Rectification of Personal Data

User may inquire the contact persons of the service to check her/his personal information stored in the system. Information provided by the home organisation should be validated and corrected via the home organisation. Regarding specific requires you can turn to the contact persons mentioned above.

Attachment: PDF icon Generic Service Support.pdf

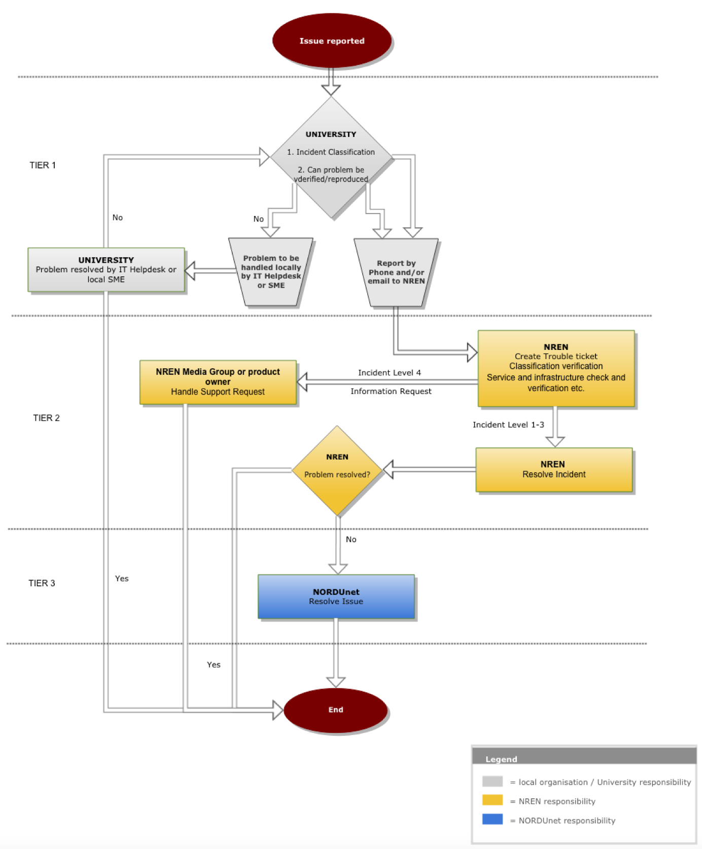
Objective

The objective of this procedure is to describe the actions and work-flows involved in Services Support and Incidents for the below NORDUnet operated services

  • Adobe Connect
  • Zoom
  • Kaltura
  • Panopto
  • MediaSite

Target audience

The target audience of this document include University IT helpdesks / SME’s, NREN NOC, NREN Media Group, and the NORDUnet Media Team and any other party involved in Services Support.

Introduction

The below is valid for all Services supplied by NORDUnet to all Nordic NREN’s.

For the service delivery and support to scale there must be a layered support structure in place.

  1. Local organization IT helpdesk or similar
  2. NREN NOC or similar for incident handling and SME and/or product owners for support
  3. NORDUnet

Each level in the support structure has its own roles and responsibilities as described below.

All incidents can be reported 24/7 to NORDUnet, and will be handled according to the Incident Classification.

Incident Classification

Tier 1 individually specify their requirements for how incidents are to be reported. Incidents escalated to NORDUnet Media/Tier 3 must contain the information included in the description under “5 Incident registration and verification”.

Incident Classification and actions
 
Definition/Description
 
Responsible
Critical/P1 Should be reported by phone / email as soon as possible to NREN/Tier2Incidents that cause loss of service or continuous instability of mission critical functionality and have no workaround.Tier 1 to classify
Major/P2 Should be reported by email – will be attended to during business hoursIncidents that are impairing, but not causing loss of service or loss of mission critical functionality. Intermittent issues that affect mission critical functionality. 
Minor/P3 Should be reported by email – will be attended to during business hoursIssues that are not impairing / interrupting the service or any mission critical functionality. Single users or groups could be affected. 
Informational/P4 Should be sent by email – will be read during business hours, no Trouble Ticket will be raised

Information requests.

Standard questions on configuration or functionality

Cosmetic defects, and feature requests

 

Business hours shall mean 9-17 Monday to Friday excl. public holidays or as defined by the NREN

Incident registration and verification

Local organization IT helpdesk or similar/Tier 1Description
Information registration
  • Organization: (needed for reporting to NREN and NORDUnet)
  • Product: <Kaltura, Zoom,,,,>
  • Is the issue affecting the whole service, or a single user or group? (see incident classification)
    • Username(s):
    • Device info:
    • OS and version:
    • When was the issue first seen? (needed for log debugging etc.)
    • Is the issue associated with functionality that has previously worked?
    • Issue description?
Verification
  • Check open issues and planned maintenance activities
  • Can problem be reproduced on another device?
  • Can problem be reproduced using another username?
  • Is problem a known issue (check FAQ)

Support Tiers

Support TierDescription
Tier 1
  • Registration and verification
  • Incident classification
  • If issue is associated with a single user or group and cannot be reproduced on another device or username, the issue should initially be handled by the local organization ie. SME.
  • If unable able to resolve locally, incident to be reported to NREN.

Tier 2

NREN NOC or similar.

  • Check for alarms or other indication
  • System health check and verification
  • Correlation with other fault reports
  • Incidents to be reported to NORDUnet Media (incident levels P1-3)
  • Support issues to be reported to NREN Media group or product owners (incident level P4)

Tier 3

NORDUnet.

  • Resolve issue or escalate to provider for resolution.

Procedure and workflow

END OF DOCUMENT

General description of NORDUnet Identity Provider

The service includes authentication of employees and other staff at NORDUnet, as well as attribute transfer regarding the authenticated user. NORDUnet is a member of SWAMID, the Swedish identity federation for research and higher education. The identity publisher is set up in accordance with policy and other rules and guidelines established by SWAMID.

Policy for personal integrity

NORDUnet’s identity publisher performs authentication on behalf of users active at NORDUnet. The users are responsible for which services they need to connect to in order to carry out their work at NORDUnet. Regardless of the service in question, the purpose of the service and the relationship the service has with NORDUnet, a standard set of personal data (a unique identifier, name, e-mail address and that you are active at NORDUnet) is delivered to the service. This procedure follows the intentions of the Swedish and Danish personal data protection legislations.

The service and limitations of service

NORDUnet guarantees an availability of the service that is in line with NORDUnet’s requirements and expectations. NORDUnet’s identity issuer transmits a defined set of attributes according to the privacy policy above.

Service desk

For questions and error reports regarding NORDUnet and its SAML2 WebSSO service, please refer to the e-mail address sei@nordu.net.